Scope
Website Navigation | Content
Architecture | Usability Enhancement
Website Navigation | Content
Architecture | Usability Enhancement
Website Navigation | Content
Architecture | Usability Enhancement
Tools
Figma | Figjam | Excel |
Optimal workshop
Figma | Figjam | Excel |
Optimal workshop
Figma | Figjam | Excel |
Optimal workshop
Year
2024
2024
2024
Timeline
6 Weeks
6 Weeks
6 Weeks
Digital Experience, User Experience & Branding
Digital Experience, User Experience & Branding
SPICEJET REDESIGN
SPICEJET REDESIGN
SPICEJET REDESIGN
( WEBSITE UI/UX REDESIGN ) • 7 mins read









OVERVIEW
Revamping SpiceJet’s digital experience to transform it from just a budget airline into a seamless, value-driven ecosystem. Beyond affordable flights, the redesign highlights its diverse offerings, from corporate bookings to cargo and holiday packages. Addressing usability challenges—clunky navigation, hidden content, and poor responsiveness—the new interface enhances accessibility with intuitive design, clear hierarchy, and modern aesthetics. This overhaul ensures a frictionless booking experience, boosting customer engagement and reinforcing brand reliability.
Revamping SpiceJet’s digital experience to transform it from just a budget airline into a seamless, value-driven ecosystem. Beyond affordable flights, the redesign highlights its diverse offerings, from corporate bookings to cargo and holiday packages. Addressing usability challenges—clunky navigation, hidden content, and poor responsiveness—the new interface enhances accessibility with intuitive design, clear hierarchy, and modern aesthetics. This overhaul ensures a frictionless booking experience, boosting customer engagement and reinforcing brand reliability.
Skip to Solution
See full project
See full project
See full project
See full project
See full project
See full project
See full project
See full project
See full project
See full project
See full project
See full project
See full project
See full project
See full project
UNDERSTANDING THE PROBELM
UNDERSTANDING THE PROBELM
Despite being a leading low-cost airline, SpiceJet’s website falls short in usability, making the booking process frustrating for travelers. Complex navigation, hidden content, and poor responsiveness create a confusing and inefficient user experience, hindering seamless interactions.
MY ROLE
I worked closely with my team to conduct research, analyze user behavior, and validate key hypotheses through testing. My role spanned across branding, visual design, and UI development, where I crafted intuitive and engaging interfaces. From wireframes to high-fidelity prototypes, I ensured a seamless and user-focused experience while maintaining design consistency across all touchpoints.
MY GOAL
Giving SpiceJet’s digital experience a much-needed turbulence-free landing.
Budget Travelers | Frequent Flyers
Budget Travelers | Frequent Flyers
Budget Travelers | Frequent Flyers
TARGET AUDIENCE
TARGET AUDIENCE
TARGET AUDIENCE
Customer Experience Strategy | User Behavior Analysis | Usability Audits | IA & Flow Mapping | Interaction Design | Brand Consistency
Customer Experience Strategy | User Behavior Analysis | Usability Audits | IA & Flow Mapping | Interaction Design | Brand Consistency
Customer Experience Strategy | User Behavior Analysis | Usability Audits | IA & Flow Mapping | Interaction Design | Brand Consistency
SKILL
SKILL
SKILL
Comprehensive strategy
Comprehensive strategy
Step #1
Understanding User Behavior & Experience Gaps
To improve SpiceJet’s digital experience, we analyzed user behavior to uncover key pain points and expectations. From flight bookings to add-ons and customer support, we mapped how travelers interact with the website and identified areas for improvement.
Step #1
Understanding User Behavior & Experience Gaps
To improve SpiceJet’s digital experience, we analyzed user behavior to uncover key pain points and expectations. From flight bookings to add-ons and customer support, we mapped how travelers interact with the website and identified areas for improvement.
Step #1
Understanding User Behavior & Experience Gaps
To improve SpiceJet’s digital experience, we analyzed user behavior to uncover key pain points and expectations. From flight bookings to add-ons and customer support, we mapped how travelers interact with the website and identified areas for improvement.
Step #2
Structuring Information for Seamless Navigation
A well-organized information flow is crucial for an intuitive user experience. We focused on restructuring content, simplifying navigation, and ensuring essential details are easily accessible, creating a streamlined and frustration-free booking process.
Step #2
Structuring Information for Seamless Navigation
A well-organized information flow is crucial for an intuitive user experience. We focused on restructuring content, simplifying navigation, and ensuring essential details are easily accessible, creating a streamlined and frustration-free booking process.
Step #2
Structuring Information for Seamless Navigation
A well-organized information flow is crucial for an intuitive user experience. We focused on restructuring content, simplifying navigation, and ensuring essential details are easily accessible, creating a streamlined and frustration-free booking process.
Step #3
Strengthening Brand Identity & UI Consistency
A strong digital identity enhances user trust and engagement. We developed a cohesive design system that ensures visual consistency, responsiveness, and ease of use across all digital platforms, reinforcing SpiceJet’s brand reliability.
Step #3
Strengthening Brand Identity & UI Consistency
A strong digital identity enhances user trust and engagement. We developed a cohesive design system that ensures visual consistency, responsiveness, and ease of use across all digital platforms, reinforcing SpiceJet’s brand reliability.
Step #3
Strengthening Brand Identity & UI Consistency
A strong digital identity enhances user trust and engagement. We developed a cohesive design system that ensures visual consistency, responsiveness, and ease of use across all digital platforms, reinforcing SpiceJet’s brand reliability.
Buttons playing hide and seek, pages loading at their own leisurely pace, and a booking flow more turbulent than the flight itself.
Buttons playing hide and seek, pages loading at their own leisurely pace, and a booking flow more turbulent than the flight itself.
THE CHALLENGES
THE CHALLENGES
THE PROBLEM
THE PROBLEM
You’re running late for a flight, and in a last-minute panic, you open the SpiceJet website to check in. But instead of a smooth process, you find yourself trapped in a digital escape room
You’re running late for a flight, and in a last-minute panic, you open the SpiceJet website to check in. But instead of a smooth process, you find yourself trapped in a digital escape room






By the time you figure it out, you’re questioning whether catching the plane or surviving the website was the bigger challenge.
By the time you figure it out, you’re questioning whether catching the plane or surviving the website was the bigger challenge.
ABOUT SPICEJET
SpiceJet is a Leading low-cost airline offering affordable flights, exceptional service, and convenient travel options across various destinations.
SpiceJet is a Leading low-cost airline offering affordable flights, exceptional service, and convenient travel options across various destinations.
9M
Passengers
9M
Passengers
9M
Passengers



8.4% Domestic Market Share
8.4% Domestic Market Share
8.4% Domestic Market Share
73+
Destinations
73+
Destinations
73+
Destinations
(How we moved forward)
(How we moved forward)
(How we moved forward)
PROJECT APPROACH
Research
Research
Research
Rebranding
Rebranding
Rebranding



Wireframing and prototyping
Wireframing and prototyping
Wireframing and prototyping
Showcase
Showcase
Showcase
PROJECT GOALS
Seamless User Interface
Strive to improve user satisfaction by focusing on ease of use, intuitive navigation, and clear communication of essential information.
Modernization
Keep the website design modern and up-to-date with trends, ensuring a visually appealing interface that resonates with users and reflects the airline's brand identity.
Streamlining User Actions
Design a straightforward pathway for users to accomplish tasks, ensuring minimal steps and clear calls-to-action.
Effortless navigation
Design intuitive navigation that enables users to easily find essential features. Implement clear labelling and hierarchical menus for seamless exploration.
UNDERSTANDING THE MARKET
(Competitor analysis)


Market sentiments
Operation network
Pricing strategy
Customer service
PROJECT GOALS
Seamless User Interface
Strive to improve user satisfaction by focusing on ease of use, intuitive navigation, and clear communication of essential information.
Modernization
Keep the website design modern and up-to-date with trends, ensuring a visually appealing interface that resonates with users and reflects the airline's brand identity.
Streamlining User Actions
Design a straightforward pathway for users to accomplish tasks, ensuring minimal steps and clear calls-to-action.
Effortless navigation
Design intuitive navigation that enables users to easily find essential features. Implement clear labelling and hierarchical menus for seamless exploration.
Seamless User Interface
Strive to improve user satisfaction by focusing on ease of use, intuitive navigation, and clear communication of essential information.
Modernization
Keep the website design modern and up-to-date with trends, ensuring a visually appealing interface that resonates with users and reflects the airline's brand identity.
Streamlining User Actions
Design a straightforward pathway for users to accomplish tasks, ensuring minimal steps and clear calls-to-action.
Effortless navigation
Design intuitive navigation that enables users to easily find essential features. Implement clear labelling and hierarchical menus for seamless exploration.


Market sentiments
Market sentiments
Operation network
Operation network
Pricing strategy
Pricing strategy
Customer service
Customer service
UNDERSTANDING THE MARKET
(Competitor analysis)
(Competitor analysis)
PLOTTING A PROJECT TRAJECTORY
(Project Roadmap)
(Project Roadmap)
As - Is
As - Is
As - Is
To - Be
To - Be
To - Be
SpiceJet has multiple feature sets and offerings to cater to luxurious demands of budget travelers.
SpiceJet has multiple feature sets and offerings to cater to luxurious demands of budget travelers.
SpiceJet has multiple feature sets and offerings to cater to luxurious demands of budget travelers.
Implementation of a systematic sitemap to help nudge the users and present the offerings for better awareness
Implementation of a systematic sitemap to help nudge the users and present the offerings for better awareness
Implementation of a systematic sitemap to help nudge the users and present the offerings for better awareness
There is a clear lack of consistency in their visual consistency formats across their several sub-sites.
There is a clear lack of consistency in their visual consistency formats across their several sub-sites.
There is a clear lack of consistency in their visual consistency formats across their several sub-sites.
A robust and adaptable design kit for their versatile interfaces.
A robust and adaptable design kit for their versatile interfaces.
A robust and adaptable design kit for their versatile interfaces.
Their offerings are too dispersed and fail to come into the picture effectively at crucial points.
Their offerings are too dispersed and fail to come into the picture effectively at crucial points.
Their offerings are too dispersed and fail to come into the picture effectively at crucial points.
User flows that are optimized to nudge users at the right moments with contextual points.
User flows that are optimized to nudge users at the right moments with contextual points.
User flows that are optimized to nudge users at the right moments with contextual points.
They have too many complex user flows for relatively simple tasks.
They have too many complex user flows for relatively simple tasks.
They have too many complex user flows for relatively simple tasks.
Problematic interfaces with cluttered groupings and sections.
Problematic interfaces with cluttered groupings and sections.
Problematic interfaces with cluttered groupings and sections.
Clearly sectioned folds and scrolls to facilitate user journeys.
Clearly sectioned folds and scrolls to facilitate user journeys.
Clearly sectioned folds and scrolls to facilitate user journeys.
Streamlined flows that help with higher returns and customer retention.
Streamlined flows that help with higher returns and customer retention.
Streamlined flows that help with higher returns and customer retention.

Boarding Pass
Boarding Pass
Boarding Pass





Price - 15082
Duration - 8h 5m
Flight time- 06:50 to 14:55
Date - 29 April 2024
Layover flight
Price - 15082
Duration - 8h 5m
Flight time- 06:50 to 14:55
Date - 29 April 2024
Layover flight
Price - 15082
Duration - 8h 5m
Flight time- 06:50 to 14:55
Date - 29 April 2024
Layover flight
AHMEDABAD(AHM)
AHMEDABAD(AHM)
AHMEDABAD(AHM)
kOLKATA(KOL)
kOLKATA(KOL)
kOLKATA(KOL)
From
From
From
To
To
To
Boarding Pass
Boarding Pass
Boarding Pass





Basic price- 7697
Duration - 2h 35min
Flight time- 6:10 to 8:45
Date - 29 April 2024
Non-stop flight
Basic price- 7697
Duration - 2h 35min
Flight time- 6:10 to 8:45
Date - 29 April 2024
Non-stop flight
Basic price- 7697
Duration - 2h 35min
Flight time- 6:10 to 8:45
Date - 29 April 2024
Non-stop flight



AHMEDABAD(AHM)
AHMEDABAD(AHM)
AHMEDABAD(AHM)
kOLKATA(KOL)
kOLKATA(KOL)
kOLKATA(KOL)
From
From
From
To
To
To
In Flight Comparison
In Flight Comparison
In Flight Comparison
Brand Reputation
Word of Mouth and Reviews
Flexibility and Policies
Brand Reputation
Word of Mouth and Reviews
Flexibility and Policies
Brand Reputation
Word of Mouth and Reviews
Flexibility and Policies
Punctuality and Reliability
Competitive Pricing
Service Quality
Punctuality and Reliability
Competitive Pricing
Service Quality
Punctuality and Reliability
Competitive Pricing
Service Quality
In Flight Comparison
In Flight Comparison
In Flight Comparison
(Why the Preference?)
(Why the Preference?)
INDIGO vs. SPICEJET
USER FLOWS MAPPING
USER FLOWS MAPPING
(Because Getting Lost Shouldn’t Be
Part of the Journey)
BRANDING
SpiceJet’s brand identity is reimagined with a modern, responsive design that ensures consistency, digital adaptability, and an intuitive user experience.
SpiceJet’s brand identity is reimagined with a modern, responsive design that ensures consistency, digital adaptability, and an intuitive user experience.














WIREFRAMES
(Structuring the Experience)












new vs old designS
new vs old designS
new vs old designS
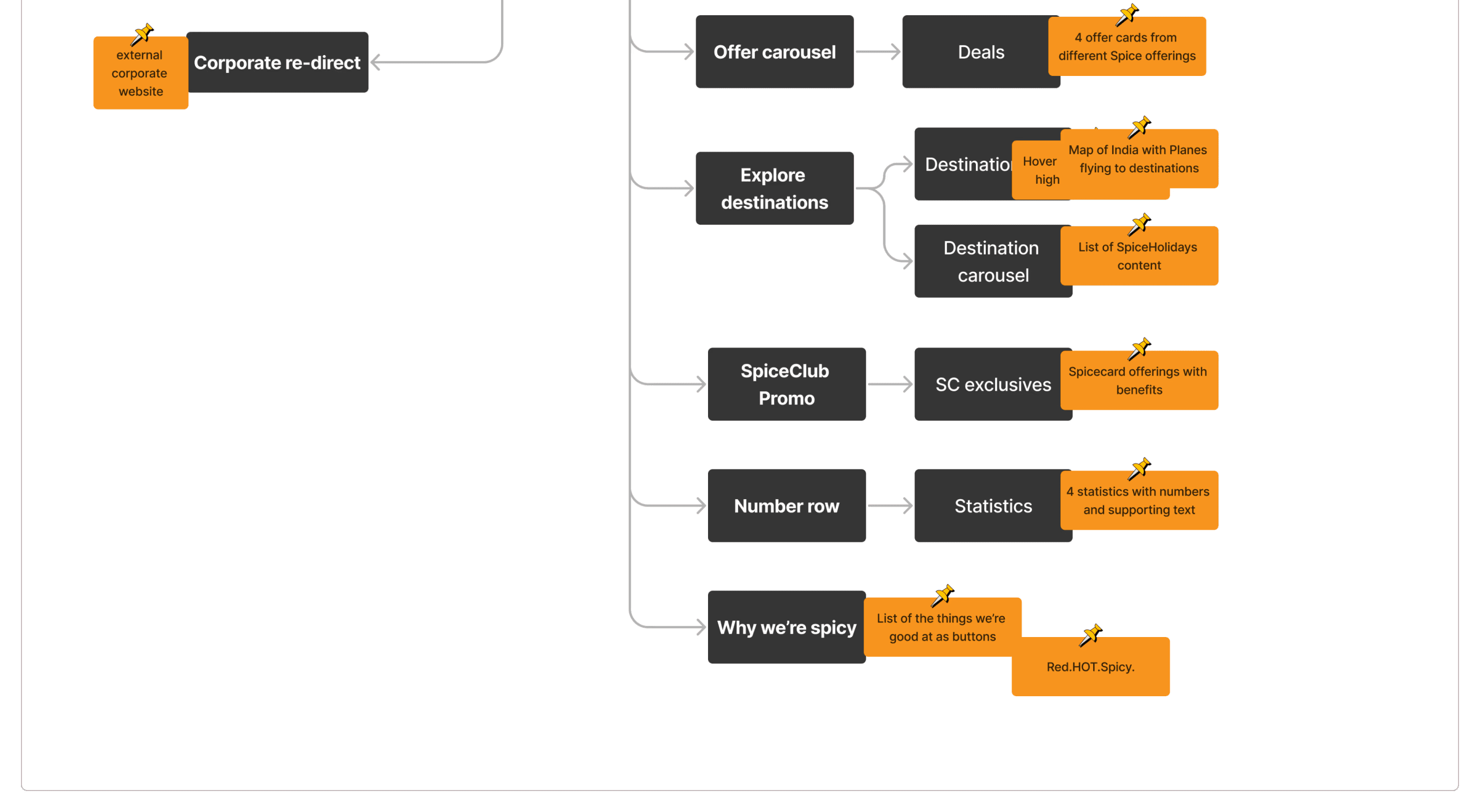
REDESIGNED PAGES
(SpiceJet Homepage)



Irresistible deals
Get yourself any add-on at 25%
Use code
ADDON25
Validity: March 31, 2024
Get yourself any add-on at 25%
Use code
ADDON25
Validity: March 31, 2024
Get yourself any add-on at 25%
Use code
ADDON25
Validity: March 31, 2024
Pay using KWIK and get ₹200 off
Use code
SPJQWK
Validity: March 31, 2024


As a member you get access to
Complimentary upgrades
SC points every booking
Exclusive vouchers
SpiceClub Loyalty Program
Join our frequent flyer program and enjoy unmatched rewards, added comforts and exclusive privileges.
Know more




Why Us ?
Fly with SpiceJet, India's favourite low-cost airline, for a safe, secure, and delightful journey. We offer unmatched value with our extensive network, superior service, and irresistible fares. Choose SpiceJet, and travel smart!

Speedy and efficient travel
Exciting deals and offers
Best meals, just for you
200+
Operational daily flights
80+
Domestic destinations
30+
International holidays
500 Mn+
Happy passengers
300+
Aircraft strength
Flights
Ready to fly spicy?
Flights and Hotels
One way
Round trip
From
Delhi (DEL)
To
Kolkata (KOL)
Departure date
18 Mar 2024
Arrival date
18 Mar 2024
Passengers
1 Adult
Search flights
Family & friends
Unaccompanied minor
Students
Armed forces
Govt. Employee
Special assistance
₹ INR
Check-in
Flight status
Manage booking

New Delhi
Ancient monuments meet modern bustle. Explore Mughal marvels, bustling markets, and spicy delights.
Famous Places in Delhi
Kashi Vishwanath
Assi Ghat
Temple
Ramnagar Fort
Let’s go places together !
Go international


Satellite
Map
Map data @2019 Google
Terms of Use
Report a map error
Packages inclusive of
Flights + hotels
Flights + hotels
Flights + hotels
4 Nights / 5 Days
New Delhi
Starting From
₹23,999
Book Now
Due to Iow visibility at Delhi airport, your flight schedule to/from Delhi may get impacted. Please check your flight status here.
1 of 3
How can we help you today?
Change assist
Special Assist
Voyage Card
Taxi services
Visa services
GST Invoice
Download our mobile app
We log the IP addresses of the visitors on our website for security reasons.
Note:
Login
/
Sign-up
Search
© Copyright Spicejet India. All Rights Reserved
Registered Office: SpiceJet Ltd, 319, Udyog Vihar, Phase IV, Gurgaon, Haryana - 122016








Home
•
Privacy Policy
•
Disclaimer
•
GST Information
•
Sitemap

About Us
Awards
Media center
Career
Airport and Offices
Fleet details
Services
Before you fly
At the airport
In-flight experience
Cargo
SpiceHolidays
Group bookings
Quick Links for travellers
Visa services
Know your rights
Travel guidelines
Cancellation policy
Tariffs
Travel assistance service
Additional charges
Information for investors
Legal Documents for investors
Corporate details
Financial documents
Notices and news
Connect with us
+91 (0)124 4983410
+91 (0)124 7101600
Login
/
Sign-up
Search
Bookings
Add-ons
Deals
SpiceClub
Corporate
(New)





(Old)
The old UI had a cluttered layout with repetitive offerings, making it hard for users to differentiate between services. There was no clear categorization, and multiple add-ons appeared in a long list without visual hierarchy, causing cognitive overload. The trip summary was placed on the side but lacked emphasis, and the footer was packed with tiny links, reducing accessibility
The new UI resolves these issues with a structured layout, grouping similar services for clarity. Add-ons are categorized, and key offerings like loyalty benefits are prominently displayed. The trip summary is more visible with a clearer breakdown, and the footer is better organized with improved link accessibility.
Payment Page
Agent Dashboard


(Old)
(New)
The old design used unclear text links, scattered key actions, and repetitive buttons that led to the same page, increasing confusion.
Clear buttons replace ambiguous text links, prioritizing key actions for quick access. A dedicated "Modify Request" section improves navigation, while redundant buttons are removed for a seamless experience.
RESPONSIVE AND INTERACTIVE INTERFACES
Creating UI elements that react to user actions, organize content effectively, and present information in clear, easy-to-navigate sections for a smooth experience.



KEY TAKEAWAYS
Redesigning SpiceJet’s interface was like untangling a suitcase packed in a hurry—messy, frustrating, but totally fixable! We tackled clunky workflows, restructured chaotic information, and fine-tuned navigation to turn turbulence into smooth sailing. This project proved that even the smallest UI tweaks—like clear hierarchy and smarter layouts—can make the difference between a seamless booking and a digital nightmare.




























